北京初升高1+3项目各校培养方向是?各校往年面试内容曝光!
作者:小编
更新时间:2025-10-31
点击数:
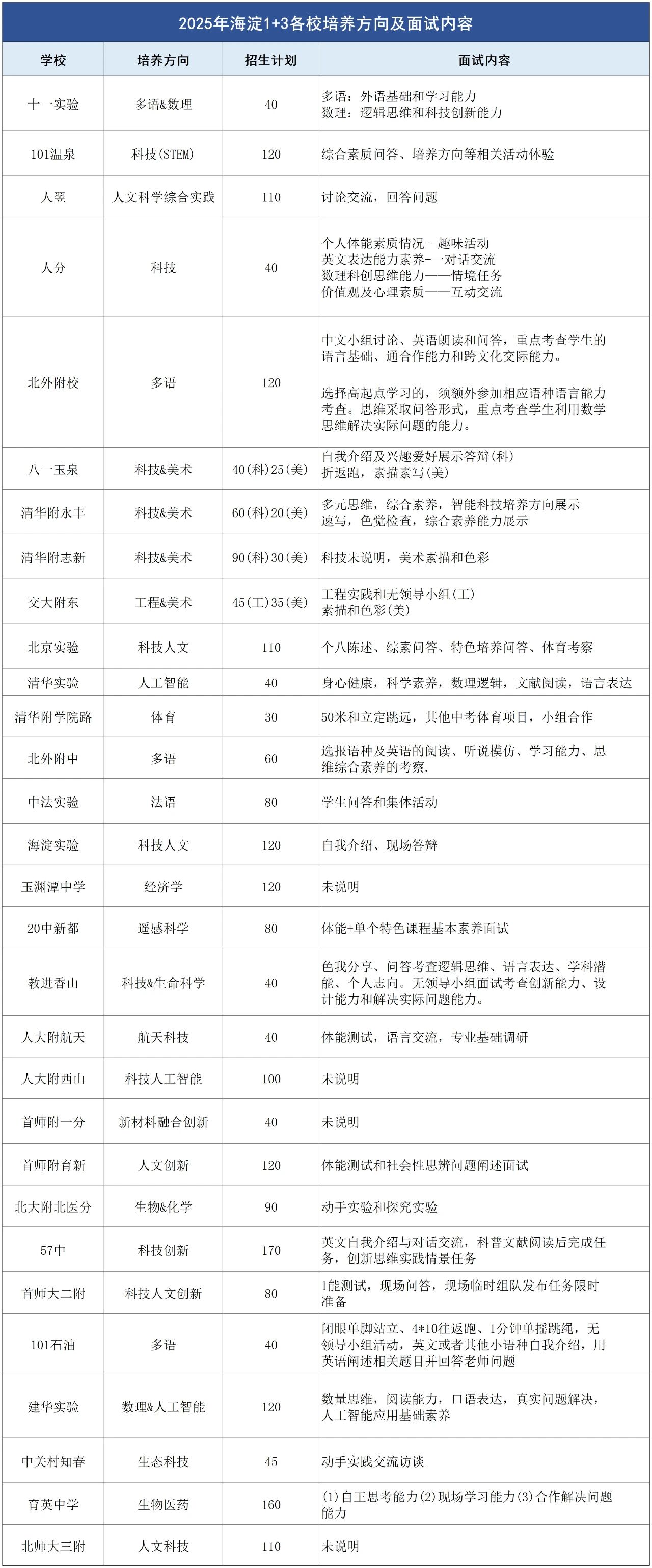
2025年北京中考1+3项目招生学校数量及招生名额激增。越来越多的考生有机会通过1+3项目上优质高中。各校1+3项目培养方向及面试内容是什么?往年都考什么?一起来看↓
各校培养方向及面试内容 海淀区 咨询电话:13164039165 西城区 东城区
朝阳区
咨询电话:13164039165 1+3项目招生学校往年面试内容










